meOpi Posted March 9, 2015 Posted March 9, 2015 (edited) Am nevoie de o pedala cu 1 input mono si 2 outputuri mono (ceea ce ii defapt un splitter simplu) doar ca vreau ca sa pot da pan intre outputuri, cineva vre-o sugestie/ ceva sfaturi cum as putea sa o fac? multzam Edited March 9, 2015 by meOpi
baltazar181 Posted March 9, 2015 Posted March 9, 2015 Pai o intrare doua iesiri cu potmetru pe fiecare iesire
Razvan S. Posted March 9, 2015 Posted March 9, 2015 Pai o intrare doua iesiri cu potmetru pe fiecare iesire Un pot stereo cred ca should do the trick. Pe o iesire se leaga pe partea opusa la o parte din potul stereo, si astfel e "pan"...cred never tried 1
sorin65 Posted March 9, 2015 Posted March 9, 2015 asa e cel mai simplu. valorile pt r si pot le calculezi pt ce atenuare vrei tu: 2
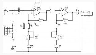
karpi Posted March 10, 2015 Posted March 10, 2015 (edited) Am nevoie de o pedala cu 1 input mono si 2 outputuri mono (ceea ce ii defapt un splitter simplu) doar ca vreau ca sa pot da pan intre outputuri, cineva vre-o sugestie/ ceva sfaturi cum as putea sa o fac? multzam poate fi si numai partrea de pan al circuitului deoarece pedalele au impedanta mare pe intrare si mica pe iesire un buffer neaparat ai nevoie pe iontrare daca nu ai o pedala intre circuitul de panoramare si chitara ceva ca si in imagine eset suficient sio doar un singur IC adica renunti la al doilea IC si legi condensatorul de iesire pe iesirea primului IC ...de acolo intri in circuituil de PAN ..... Shema este ptr un mixer ..are impedanta mica de intrare , ar trebui modificata schema primului integrat ca sa fie buffer si gain ...cu circuitul anterior ,... Edited March 10, 2015 by karpi 2
Recommended Posts
Create an account or sign in to comment
You need to be a member in order to leave a comment
Create an account
Sign up for a new account in our community. It's easy!
Register a new accountSign in
Already have an account? Sign in here.
Sign In Now